Данная серия фильтров первично разрабатывалась для удовлетворения потребностей аквакультуры на территории стран бывшего СССР. За основу взяли самую успешную модель такого вида фильтров на мировом рынке, и доработали его с учетом сегодняшних реалий. При производстве использовались локальные материалы, что позволило существенно снизить накладные и производственные расходы.
Данное оборудование подходит для механической обработки воды в ландшафтных прудах для купания, прудах с рыбой, но основной упор сделан именно на использование в области промышленного разведения рыбы. А промышленное использование оборудования требует особенно тщательной разработки всех узлов системы, подбора самых лучших мотор-редукторов.
Данные фильтры тоже снабжаются необходимым ЗИПом, который кроме всего вышеперечисленного, включает в себя запасные фильтровальные панели, специальные съемники и прочие инструменты, которые облегчают обслуживание данного устройства
Производительность фильтров это серии начинается от 25 и заканчивается 1300 м3/час. Более детальная информация по техническим характеристикам, размерам и т.д. будет предоставлена немного позже.
Фильтры изготовливаются как в коробочном, так и рамном исполнении. Все модели с производительностью выше 110 м3/час выпускаются только в рамном исполнении.
Корпуса первых 10 фильтров этой серии в настоящее время отправились на дробеструйную обработку, чтобы добиться красивой матовой поверхности изделия.
Предварительная цена на барабан такого класса (например, 60 м3/час самотеком) — 5400,00 Евро.
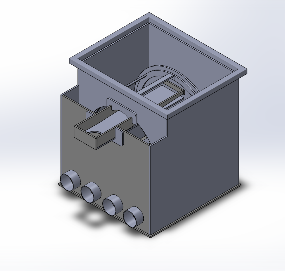
Линейка данных барабанов стартует с 25 м3/час (25, 40, 60, 110, 150 и выше). Цены на данные изделия уточняются и в ближайшее время мы представим ценник на эти фильтры.
| Модель | Вход | Выход | Пр-ть, м3/ч | Цена, Евро |
| AquaDrum 100 в корпусе | 3х200 мм | 4х110 мм | 200 | 14800,00 |
| AquaDrum 100 на раме | 1х900 мм | – | 200-240 | 12750,00 |
| AquaDrum 300 на раме | 4х300 мм | – | 300-450 | 19750,00 |
| AquaDrum 300 в корпусе | 1х1200 мм | – | 300-450 | 22550,00 |











